Contoh isim isyarah dalam al quran.
Jika kamu sedang mencari artikel contoh isim isyarah dalam al quran terbaru, berarti kamu telah berada di website yang tepat. Yuk langsung saja kita simak pembahasan contoh isim isyarah dalam al quran berikut ini.
Contoh Isim Maushul Dalam Al Quran Berbagai Contoh From berbagaicontoh.com
Al-Qashash15 Untuk menjelaskan sebab semata tanpa diiringi dengan athaf seperti QS. Sebagai huruf athaf bentuk ini memiliki tiga buah makna yaitu. Petunjuk bagi mereka yang bertakwa. Kitab Al Quran ini tidak ada keraguan padanya.
Surat Al Baqarah 2 ayat 83.
Untuk penjelasan dari masing-masing kedudukan kalimat dalam kaidah ilmu nahwu tersebut silahkan sobat pelajari pada tulisan-tulisan sebelumnya. Kitab Al Quran ini tidak ada keraguan padanya. Surat Al Baqarah 2 ayat 83. Contoh kalimat isim isyarah dalam al quran. هذا خلق الله ini semuanya adalah ciptaan Allah 3111 إن قتلهم كان خطئا كبيرا Sesungguhnya perbuatan membunuh mereka adalah satu kesalahan yang besar 1731 توبوا.
 Source: referensisiswa.my.id
Source: referensisiswa.my.id
By Muhamad Abror Posted on November 22 2020 January 12 2021. ذلك كتاب itu sebuah buku. Pada dasarnya ada dua macam Kata Tunjuk. ذلك الكتاب لا ريب فيه هدى للمتقين. Al-Hajj63 Menerangkan sebab QS.
Masjid An Nur Saujana Utama.
هذا خلق الله ini semuanya adalah ciptaan Allah 3111 إن قتلهم كان خطئا كبيرا Sesungguhnya perbuatan membunuh mereka adalah satu kesalahan yang besar 1731 توبوا. Al-Hajj63 Menerangkan sebab QS. Dalam al-quran terdapat banyak contoh kalimat isim yang bisa. Berikut ini beberapa contoh isim mutsanna di dalam Al Quran dalam keadaan jarr.
 Source: anyflip.com
Source: anyflip.com
Contoh jumlah ismiyah dan filiyah dalam al quran. Salah satu contoh soal yang biasa diberikan adalah memberikan tugas kepada siswa untuk mencari isim fiil dan huruf di surat-surat pendek seperti Al Fatihah An-nashr Al ikhlas Al Falaq dan An-nas atau surat-surat lainnya di dalam Al Quran. Contoh Isim Munshorif Di Dalam Al Quran By khoiri - April 29 2021 Pengertian Isim munshorif adalah kata benda yang bisa menerima harokat tanwin seperti dhommah tain kasroh tain dan fathah tain Isim munshorif bisa berada pada kata benda yang menunjukkan nama orang nama tempat nama hewan nama tumbuhan dan sebagainya. Contoh Kalimat Isim Dalam al-Quran Isim dalam bahasa arab berarti kata benda.
 Source: almunawwar.or.id
Source: almunawwar.or.id
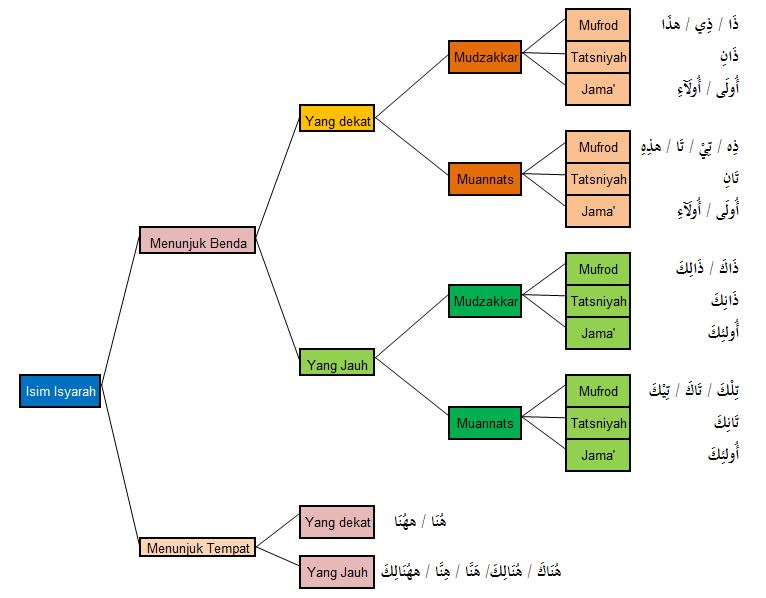
By Muhamad Abror Posted on November 22 2020 January 12 2021. Berikut ada beberapa contoh isim isyarah yang terdapat di Al-Quran dilengkapi dengan keterangan ayat dan suratnya. هذا كتاب ini sebuah buku 2 Isim Isyarah atau Kata Tunjuk untuk yang jauh. Contoh Kalimat Isim Dalam al-Quran Isim dalam bahasa arab berarti kata benda.
Source: berbagaicontoh.com
Contoh Kalimat Isim Dalam al-Quran Isim dalam bahasa arab berarti kata benda. Kitab Al Quran ini tidak ada keraguan padanya. ذلك الكتاب لا ريب فيه هدى للمتقين. Untuk penjelasan dari masing-masing kedudukan kalimat dalam kaidah ilmu nahwu tersebut silahkan sobat pelajari pada tulisan-tulisan sebelumnya.
Dalam kalimat isim ada yang disebut dengan isim alam yakni isim yang merupakan nama dari seseorang atau sesuatu. وتلك الأيام نداولها بين الناس. 1 Isim Isyarah atau Kata Tunjuk untuk yang dekat. نام الطفلان Naamal thoflaani Dua anak kecil tidur.
Pengertian Isim Isyarah dalam Bahasa Arab اسم إشارة atau Isim Isyarah merupakan salah satu pelajaran yang penting untuk kita.
Masjid An Nur Saujana Utama. Surat Al Baqarah 2 ayat 102. Contoh jumlah ismiyah dan filiyah dalam al quran. Kitab Al Quran ini tidak ada keraguan padanya. ذلك كتاب itu sebuah buku.
Source: belajarbahasaarabdasar.blogspot.com
وما أنزل على الملكين ببابل هاروت وماروت. Sebagai huruf athaf bentuk ini memiliki tiga buah makna yaitu. لم تحاجون في إبراهيم 4. Secara keseluruhan kedudukan lafadz isim yang terdapat dalam contoh disini ialah sebagai berikut. Masjid An Nur Saujana Utama.
Dalam ayat diatas terdapat kata dzaalika dimana ini adalah masuk kedalam pembahasan Isim Isyaroh kata tunjuk dalam bahasa arab. Untuk melihat penjelasan lebih lengkap mengenai pembagian kalam tersebut bisa dilihat disini. قرأ الطالبان الكتاب Qoro-at thoolibaanil kitaaba Dua siswa membaca buku. Contoh penggunaan isim dalam alQuran antara lain terdapat pada surat Al Hujurat ayat 15 Al Kahfi ayat 18 dan surat Al Baqarah 177.
Petunjuk bagi mereka yang bertakwa.
Contoh Isim Tatsniyah di dalam Al-Quran Berikut 10 contoh kalimat dengan isim tatsniyah di dalam al quran penulis berikan garis bawah supaya saudara mudah di dalam mempelajarinya. Contoh kalimat isim isyarah dalam al quran. Belajar susunan kalimat dalam sebuah bahasa memang akan ditemukan berbagai perbedaan sesuai tata bahasa tersebut. Pengertian Isim Isyarah dalam Bahasa Arab اسم إشارة atau Isim Isyarah merupakan salah satu pelajaran yang penting untuk kita.
Source: bahasaarabmandiri.blogspot.com
Dalam al-quran terdapat banyak contoh kalimat isim yang bisa. Contoh contoh isim alam. Penggunaan fiil menunjukkan tindakan yang bersifat temporal contoh QSAlbaqarah. Untuk penjelasan dari masing-masing kedudukan kalimat dalam kaidah ilmu nahwu tersebut silahkan sobat pelajari pada tulisan-tulisan sebelumnya.
Source: tsabitmedia.com
Surat Al Baqarah 2 ayat 83. هذا خلق الله ini semuanya adalah ciptaan Allah 3111 إن قتلهم كان خطئا كبيرا Sesungguhnya perbuatan membunuh mereka adalah satu kesalahan yang besar 1731 توبوا. Berikut ini beberapa contoh isim mutsanna di dalam Al Quran dalam keadaan jarr. Al-Hajj63 Menerangkan sebab QS.
 Source: belajarnesia.com
Source: belajarnesia.com
نام الطفلان Naamal thoflaani Dua anak kecil tidur. Petunjuk bagi mereka yang bertakwa. Berikut ini beberapa contoh isim mutsanna di dalam Al Quran dalam keadaan jarr. هذا خلق الله ini semuanya adalah ciptaan Allah 3111 إن قتلهم كان خطئا كبيرا Sesungguhnya perbuatan membunuh mereka adalah satu kesalahan yang besar 1731 توبوا.
By Ahmad Arifin Posted on July 8 2020.
Lafadz Fa dalam Al-Quran digunakan dalam beberapa bentuk seperi. ذلك Dzaalika itu untuk menunjukkan sesuatu yang jauh pada. Secara keseluruhan kedudukan lafadz isim yang terdapat dalam contoh disini ialah sebagai berikut. Contoh Isim Mutsanna dalam suatu Kalimat yakni sebagai berikut. Lafadz Fa dalam Al-Quran digunakan dalam beberapa bentuk seperi.
 Source: belajarbahasaarab.org
Source: belajarbahasaarab.org
Eg ذا ذليكهذاذلكم هولا ذلكمتلكم penunjuk sesuatu. Penggunaan fiil menunjukkan tindakan yang bersifat temporal contoh QSAlbaqarah. Al-Baqarah36 Menunjukkan makna datang segera setelah yang sebelumnya QS. Dalam al-quran terdapat banyak contoh kalimat isim yang bisa. Dalam ayat diatas terdapat kata dzaalika dimana ini adalah masuk kedalam pembahasan Isim Isyaroh kata tunjuk dalam bahasa arab.
ذلك Dzaalika itu untuk menunjukkan sesuatu yang jauh pada.
ذلك الكتاب لا ريب فيه هدى للمتقين. Contoh Kalimat Isim Dalam al-Quran Isim dalam bahasa arab berarti kata benda. Al-Baqarah36 Menunjukkan makna datang segera setelah yang sebelumnya QS. ذلك كتاب itu sebuah buku.
Source: bahasaarabmandiri.blogspot.com
Al-Baqarah36 Menunjukkan makna datang segera setelah yang sebelumnya QS. Petunjuk bagi mereka yang bertakwa. Surat Al Baqarah 2 ayat 102. Untuk melihat penjelasan lebih lengkap mengenai pembagian kalam tersebut bisa dilihat disini.
Source: tsabitmedia.com
Secara keseluruhan kedudukan lafadz isim yang terdapat dalam contoh disini ialah sebagai berikut. وما أنزل على الملكين ببابل هاروت وماروت. Contoh contoh isim alam. الم نجعل له عينين Artinya Bukankah Kami telah menjadikan untuknya sepasang mata.
 Source: slideplayer.info
Source: slideplayer.info
Contoh Isim Tatsniyah di dalam Al-Quran Berikut 10 contoh kalimat dengan isim tatsniyah di dalam al quran penulis berikan garis bawah supaya saudara mudah di dalam mempelajarinya. Kitab Al Quran ini tidak ada keraguan padanya. Untuk melihat penjelasan lebih lengkap mengenai pembagian kalam tersebut bisa dilihat disini. Contoh penggunaan isim dalam alQuran antara lain terdapat pada surat Al Hujurat ayat 15 Al Kahfi ayat 18 dan surat Al Baqarah 177.
Secara keseluruhan kedudukan lafadz isim yang terdapat dalam contoh disini ialah sebagai berikut.
Contoh jumlah ismiyah dan filiyah dalam al quran. Penggunaan fiil menunjukkan tindakan yang bersifat temporal contoh QSAlbaqarah. By Ahmad Arifin Posted on July 8 2020. هذا خلق الله ini semuanya adalah ciptaan Allah 3111 إن قتلهم كان خطئا كبيرا Sesungguhnya perbuatan membunuh mereka adalah satu kesalahan yang besar 1731 توبوا. Berikut ini beberapa contoh isim mutsanna di dalam Al Quran dalam keadaan jarr.
 Source: barisancontoh.blogspot.com
Source: barisancontoh.blogspot.com
هذا خلق الله ini semuanya adalah ciptaan Allah 3111 إن قتلهم كان خطئا كبيرا Sesungguhnya perbuatan membunuh mereka adalah satu kesalahan yang besar 1731 توبوا. هذا خلق الله ini semuanya adalah ciptaan Allah 3111 إن قتلهم كان خطئا كبيرا Sesungguhnya perbuatan membunuh mereka adalah satu kesalahan yang besar 1731 توبوا. Dalam ayat diatas terdapat kata dzaalika dimana ini adalah masuk kedalam pembahasan Isim Isyaroh kata tunjuk dalam bahasa arab. Kitab Al Quran ini tidak ada keraguan padanya. Isim ini merupakan bagian dari bagian kalam dimana kalam dalam bahasa arab terbagi atas tiga bagian yaitu isim fiil dan huruf.
Pada dasarnya ada dua macam Kata Tunjuk.
Surat Al Baqarah 2 ayat 83. قرأ الطالبان الكتاب Qoro-at thoolibaanil kitaaba Dua siswa membaca buku. 1 Isim Isyarah atau Kata Tunjuk untuk yang dekat. نام الطفلان Naamal thoflaani Dua anak kecil tidur.
Source: duniabelajarsiswapintar117.blogspot.com
Sedangkan beberapa contoh ayat yang menggunakan fiil antara lain yaitu QS. ذلك كتاب itu sebuah buku. Al-Hajj63 Menerangkan sebab QS. هذا كتاب ini sebuah buku 2 Isim Isyarah atau Kata Tunjuk untuk yang jauh. Dalam al-quran terdapat banyak contoh kalimat isim yang bisa.
Source: belajarbahasaarabdasar.blogspot.com
Kitab Al Quran ini tidak ada keraguan padanya. قرأ الطالبان الكتاب Qoro-at thoolibaanil kitaaba Dua siswa membaca buku. Pada dasarnya ada dua macam Kata Tunjuk. Secara keseluruhan kedudukan lafadz isim yang terdapat dalam contoh disini ialah sebagai berikut. Dalam al-quran terdapat banyak contoh kalimat isim yang bisa.
Source: encrypted-tbn0.gstatic.com
ذلك الكتاب لا ريب فيه هدى للمتقين. Al-Baqarah36 Menunjukkan makna datang segera setelah yang sebelumnya QS. Dalam ayat diatas terdapat kata dzaalika dimana ini adalah masuk kedalam pembahasan Isim Isyaroh kata tunjuk dalam bahasa arab. Untuk melihat penjelasan lebih lengkap mengenai pembagian kalam tersebut bisa dilihat disini. وتلك الأيام نداولها بين الناس.
Situs ini adalah komunitas terbuka bagi pengguna untuk berbagi apa yang mereka cari di internet, semua konten atau gambar di situs web ini hanya untuk penggunaan pribadi, sangat dilarang untuk menggunakan artikel ini untuk tujuan komersial, jika Anda adalah penulisnya dan menemukan gambar ini dibagikan tanpa izin Anda, silakan ajukan laporan DMCA kepada Kami.
Jika Anda menemukan situs ini bermanfaat, tolong dukung kami dengan membagikan postingan ini ke akun media sosial seperti Facebook, Instagram dan sebagainya atau bisa juga save halaman blog ini dengan judul contoh isim isyarah dalam al quran dengan menggunakan Ctrl + D untuk perangkat laptop dengan sistem operasi Windows atau Command + D untuk laptop dengan sistem operasi Apple. Jika Anda menggunakan smartphone, Anda juga dapat menggunakan menu laci dari browser yang Anda gunakan. Baik itu sistem operasi Windows, Mac, iOS, atau Android, Anda tetap dapat menandai situs web ini.




